글쓴이 : SOONDORI
스피커 내장형이니까 일반 리시버와는 다르고, 구성 요소와 구현도를 보면 일반 리시버나 다름이 없고. 그러하니, 제품화 개념이 라디오와 일반 리시버의 중간쯤에 있는 듯하다.
마이나우는 독일 호수 안에 있는 어떤 섬. 경치가 좋다고함. 그러니까… 독도-F, 독도-P, 독도-De와 같은 식으로 작명했던 것.
AM/FM/LW/SW, 버랙터 방식, 메모리 기능, 1979년.





(표제부 사진 포함 출처 : https://www.etsy.com/listing/1863351091/1979-saba-mainau-p-fully-working-made-in)



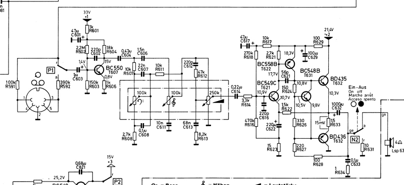
(출처 : http://www.audiofilek.pl/de/baza-du/baza-vintage-audio-du/produkt/11-radia/307-saba-mainau-p-de-luxe)
이런 부류 시스템의 소리는 매우 좋다. 이유는 타원형(Oval) 스피커를 쓰고 있기 때문에. 콘 면적이 넓어져서, 조금이라도 더 많은 저음이…

